ГРПШ-16-2НУ1, ГРПШ-16-2ВУ1 с РДГ-150
|
Наименование параметра |
ГРПШ-16-2Н-У1 |
ГРПШ-16-2В-У1 |
|
Регулятор давления газа |
РДГ-150Н |
РДГ-150В |
|
Рабочая среда |
природный газпо ГОСТ 5542-87 |
|
|
Давление газа на входе, Рвх, МПа |
1,2 |
1,2 |
|
Диапазон настройки выходного давления, Рвых, кПа |
1,5–60 |
60–600 |
|
Пропускная способность (для газа плотностью ρ = 0,73 кг/м³), м³/ч |
32000 |
32000 |
|
Тепловая мощность устройства горелочного, кВт |
7 |
7 |
|
Габаритные размеры, мм** |
|
|
|
длина L |
3550 |
3550 |
|
ширина B |
1570 |
1570 |
|
высота H |
1600 |
1600 |
|
Масса, кг** |
1200 |
1200 |
| Входное давление, МПа | Пропускная способность регулятора, м3/ч1,0 | ||
|---|---|---|---|
| РДГ-150 седло 105 |
РДГ-150/200 седло 105 | РДГ-150/200 седло 140 | |
|
0,1
|
5600
|
5900
|
9500
|
|
0,2
|
8400
|
8850
|
14250
|
|
0,3
|
11200
|
11800
|
19000
|
|
0,4
|
14000
|
14750
|
23750
|
|
0,5
|
16800
|
17700
|
28500
|
|
0,6
|
19600
|
20650
|
33250
|
|
0,7
|
22700
|
23600
|
38000
|
|
0,8
|
25200
|
26550
|
42750
|
|
0,9
|
28000
|
29500
|
47500
|
|
1,0
|
30800
|
32450
|
52250
|
|
1,1
|
33600
|
35400
|
57000
|
|
1,2
|
36400
|
38350
|
61750
|
1* Значения указаны без учета диапазона входных давлений и пропускной способности измерительного комплекса (счетчика газа) и уточняются согласно паспортным данным установленного измерительного комплекса.
2* Давление на выходе пункта устанавливает заказчик. При необходимости настройки пункта на давление отличное от установленного, но в пределах п.п. 3,6,7 таблицы 1, настройку производить в соответствии со СНиП 42-01(СП 62.13330.2011), ПБ 12-529, а так же РДГ -РЭ1; ПСК-00.00 РЭ.
1. НАЗНАЧЕНИЕ ИЗДЕЛИЯ
1.1. Пункт газорегуляторный шкафной ГРПШ-16-2НУ1 и ГРПШ-16-2ВУ1 (далее пункт) предназначен для редуцирования давления газа и автоматического поддержания выходного давления в заданных пределах независимо от изменения входного давления и расхода газа в системах газоснабжения промышленных, сельскохозяйственных и коммунально-бытовых объектов, а также для коммерческого учета расхода газа.
1.2. Условия эксплуатации пункта должны соответствовать климатическому исполнению У1 ГОСТ 15150.
1.3. Пункт выпускается с измерительными комплексами на базе ротационных, турбинных счетчиков.
По индивидуальному заказу возможна установка других типов счетчиков.
1.4. Основные параметры и размеры установки должны соответствовать указанным в характеристиках.
2. УСТРОЙСТВО И РАБОТА
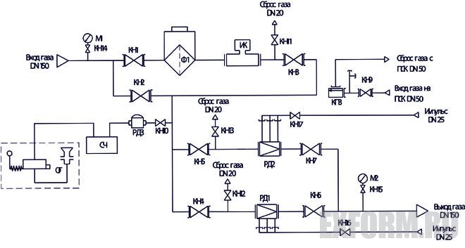
2.1. Пункт, в соответствии со схемой 1, состоит из металлического шкафа с дверками с двух сторон, установленного на раме, на которой смонтировано технологическое оборудование. Под днищем расположен обогреватель(газогорелочное устройство), предназначенный для обогрева пункта в холодное время года.
2.2. Технологическое оборудование, в соответствии со схемой 2, состоит из линии учета расхода газа и линии редуцирования.
2.3. Линия учета расхода газа состоит из затвора поворотного КН1 на входе, фильтра Ф1, затвора поворотного КН3 на выходе. Для визуального наблюдения за давлением газа на входе предусмотрен манометр М1 с клапаном КН14. Для замера перепада давления на фильтре предусмотрен индикатор перепада давления.
Для учета расхода газа предусмотрен измерительный комплекс ИК.
Для обеспечения бесперебойной подачи газа потребителю при ремонте фильтра или измерительного комплекса предусмотрена обводная (байпасная) линия с затвором поворотным КН2.
Для сброса газа при выполнении ремонтных работ предусмотрен сбросной трубопровод с краном КН11.
Для слива конденсата из фильтра предусмотрена пробка.
2.4. Линия редуцирования состоит из основной и резервной линии. Каждая линия редуцирования состоит из затвора поворотного КН4 (КН5) на входе, регулятора давления газа РД1(РД2), предназначенного для снижения давления газа и поддержания его в заданных пределах, а также отключения подачи газа при повышении или понижении выходного давления сверх допустимых пределов, затвора поворотного КН6 (КН7) на выходе, импульсного трубопровода с краном КН16 (КН17). Для замера давления на выходе предусмотрен манометр М2 с клапаном КН15.
Для аварийного сброса газа в атмосферу предусмотрен клапан предохранительный сбросной КП3 с подводящим патрубком и краном КН9. Для замера давления и настройки клапана КП3 предусмотрены штуцера.
Для сброса газа в атмосферу при проведении ремонтных работ предусмотрены продувочные трубопроводы с кранами КН12, КН13.
Для обогрева пункта в холодное время года служит обогреватель ОГ(ГГУ), к которому через кран КН10 и регулятор РД3 поступает газ требуемого давления.
Учет расхода газа на обогрев осуществляется с помощью счетчика газа СЧ.
4. МЕРЫ БЕЗОПАСНОСТИ
4.1. Пункт газорегуляторный шкафной соответствует требованиям ГОСТ 12.2.003, ПБ 12-529, СНиП 42-01(СП62.13330.2011), ГОСТ Р 8.740.
4.2. К обслуживанию пункта допускаются лица, прошедшие проверку знаний в соответствии с ПБ 12-529, имеющие соответствующее удостоверение, а так же изучившие конструкцию и работу изделия согласно настоящему руководству по эксплуатации и паспортам , РЭ на комплектующее оборудование.
4.3. При испытании и пуске в работу пункта запорную арматуру (краны,затворы) открывать медленно и плавно.
4.4. Пункт заземлить в соответствии с требованиями ПУЭ (Правил Устройства Электроустановок). В месте заземления должен быть знак заземления.
4.5. Дверки пункта должны закрываться и запираться.
4.6. На дверках пункта должна быть предупредительная надпись «ОГНЕОПАСНО-ГАЗ».
4.7. Газовая горелка должна быть оборудована автоматикой безопасности горения газа обеспечивающей отключение при ее погасании или прекращении подачи газа.
4.8. В случае появления запаха газа, нарушения нормальной работы пункта, необходимо вызвать представителя эксплуатационной или аварийной службы газового хозяйства.
Пункт в процессе эксплуатации отрицательного воздействия на окружающую среду не оказывает.
5. ИСПОЛЬЗОВАНИЕ ИЗДЕЛИЯ
5.1. Размещение и монтаж пункта должен производиться согласно проекту привязки в соответствии с указаниями ПБ 12-529, СНиП 42-01(СП 62.13330.2011) в следующей последовательности:
1) установить пункт на бетонном основании, при этом угловое отклонение пункта не должно превышать величин, указанных в инструкции по эксплуатации на измерительный комплекс;
2) установить измерительный комплекс;
3) установить продувочные и сбросные трубопроводы;
4) произвести подключение к газопроводу;
5) открыв крышку САБК-АТ, осторожно вынуть термодатчик и прикрепить его с помощью хомута к дымоходу. Крышку закрыть так, чтобы она не задевала капилляр термодатчика.
Диаметр газопровода за пунктом определяется проектной организацией исходя из “Расчета диаметра газопровода и допустимых потерь давления” свода правил СП 42-101-2003.
5.2. После монтажа обвязку технологического оборудования испытать на герметичность согласно проекту привязки и ПБ 12-529.
5.3. Подготовку к работе комплектующих приборов входящих в состав пункта производить согласно паспортам, РЭ на данные приборы.
5.4. Пуск в работу пункта в соответствии со схемой 2 производить в следующей последовательности:
1) подать к входному патрубку давление;
2) проверить давление по манометру М1, открыв клапан КН14. Плавно заполнить трубопровод газом, поднимая давление до рабочего значения, открыв затвор поворотный КН1.
3) открыть затворы поворотные КН3, КН4, КН6 и краны КН16, КН9. Согласно руководству по эксплуатации на регулятор РДГ 150Н произвести его запуск и настройку, обеспечив постепенное увеличение расхода газа до рабочего (не допуская резких скачков расхода и пневмоударов). За значением давления следить по показаниям манометра М2, подключенному к клапану КН15;
4) при работе на резервной линии соблюдать такую же последовательность действий. Основная линия редуцирования отключается путем перекрытия затворов поворотных КН4, КН6 и крана КН16;
5) при температуре окружающего воздуха ниже +5º С включить обогреватель (ГГУ) согласно руководству по эксплуатации на газогорелочное устройство.
6) при работе на обводной (байпасной) линии учета расхода газа закрыть затворы поворотные КН1, КН3, открыть затвор поворотный КН2, сбросить давление с линии с помощью крана КН11. 5.5 Пуск газа через измерительный комплекс произвести согласно руководству по эксплуатации на измерительный комплекс.
7. ТЕХНИЧЕСКОЕ ОБСЛУЖИВАНИЕ
7.1 При эксплуатации пункта должны выполняться:
- осмотр технического состояния в сроки, устанавливаемые производственной инструкцией эксплуатирующей организации и обеспечивающие безопасность и надежность в эксплуатации;
- проверку параметров срабатывания предохранительных запорных и сбросных клапанов - не реже одного раза в 3 месяца, а также по окончании ремонта оборудования;
- техническое обслуживание не реже одного раза в 6 месяцев;
- текущий ремонт не реже одного раза в 5 лет.
Осмотр технического состояния (обход) должен производиться двумя рабочими.
При осмотре технического состояния пункта должны контролироваться: давление газа до и после регулятора, перепад давления на фильтре, отсутствие утечек газа( с помощью мыльной эмульсии), надежность взвода и срабатывания клапана-отсекателя.
При техническом обслуживании пункта должны выполняться:
- проверка плотности закрытия отключающих устройств и предохранительных клапанов;
- проверка плотности всех соединений и арматуры, устранение утечек газа;
- осмотр и очистка фильтра;
- смазка трущихся частей и перенабивка сальников;
- определение плотности и чувствительности мембран;
- продувка импульсных трубок;
- проверка параметров настройки запорных и сбросных клапанов.
При текущем ремонте производятся:
- ремонт регулятора давления, предохранительных клапанов в соответствии с паспортами, РЭ на указанные изделия;
- ремонт и замена изношенных деталей;
- проверка надежности крепления узлов и деталей, не подлежащих разборке;
- разборка запорной арматуры, не обеспечивающей герметичности закрытия;
- работы, предусмотренные при проведении технического обслуживания.
7.2. Техническое обслуживание измерительного комплекса осуществлять методами и в сроки, указанные в руководстве по эксплуатации на данный прибор.
10.ТРАНСПОРТИРОВКА И ХРАНЕНИЕ
10.1. Транспортирование пунктов может осуществляться любыми видами транспорта, исключающими возможность их повреждения, в соответствии с правилами, действующими на этих видах транспорта.
10.2. Условия хранения пункта должны соответствовать условиям 4 ГОСТ 15150.
10.3. Условия транспортирования пункта должны соответствовать условиям хранения 4 ГОСТ 15150.
10.4. При длительном хранении пункт должен подвергаться переконсервации не реже одного раза в год смазками для изделий группы II по варианту защиты ВЗ-1 ГОСТ 9.014.
Срок хранения не больше трех лет.
Цена на пункты ГРПШ-16-2НУ1 и ГРПШ-16-2ВУ1 зависит от согласованной с заказчиком схемы изделия. Мы имеем возможность разработать схемы самостоятельно, либо изготовить пункт в соответствии с Вашей схемой.
|
|










.jpg)
.jpg)
.jpg)
